Abstract
Introduction: The risk of clinical Plasmodium falciparum malaria is significantly low in the first few months of life. Much of this protection has been attributed to maternal antibodies transmitted to the infant in utero or via breast milk, however less severe disease has also been associated with fetal hemoglobin (HbF). Impaired P. falciparum growth in cord blood erythrocytes and reduced digestion of HbF protein by recombinant plasmepsin II, a hemoglobinase, has also been observed in vitro, while in vivo studies have demonstrated decreased P. falciparum growth in high HbF-containing human gamma (γ)-transgenic murine red cells. Though inefficiency of hemoglobinase digestion of HbF appears plausible given enhanced alpha (α)/γ relative to α/beta (β) dimer and tetramer stability, it has been difficult to assess such inefficiency in vitro given the dramatic effect of current protease inhibitors on parasite growth. Instead, more focus has drifted towards oxidative stress and poor cytoadherence as mechanisms underlying the protection conferred by HbF. To test the hypothesis that HbF affects malaria infection, we mapped P. falciparum growth in cord blood and heterozygote A/HPFH erythrocytes using precise DNA replication measurements throughout the parasite blood stage cell-cycle.
Methods: Adult (AA), cord, and heterozygote Hereditary Persistence of Fetal Hemoglobin (A/HPFH) samples were collected within one week of each other and within 1 month of assay date. The P. falciparum 3D7 IG06 parasite line (a gift from Daniel Goldberg, Washington University School of Medicine, St. Louis) was used for growth assays. All growth assays were performed at 1% oxygen using synchronized schizonts obtained by magnet purification via the MACS system. Average number of nuclei per parasite was determined via flow cytometry using SYBR Mean Fluorescence Intensity (MFI) as previously described.
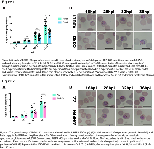
Results: By 32 hours post invasion into cord blood, a definite decrease in P. falciparum DNA replication, a sensitive marker of parasite growth, was observed compared to growth in adult erythrocytes (Figure 1A). Compared to the complete growth defect observed in deoxygenated sickle cell trait (AS), the almost 40% reduction (p=0.0002) in the average number of nuclei in cord blood RBCs was modest, allowing for growth through schizogony. The growth inhibition in cord blood erythrocytes was not sensitive to changes in oxygen levels (data not shown). Ring/early trophozoite stage parasites were morphologically similar in both adult and cord blood erythrocytes (Figure 1B), with growth differences beginning to be apparent between 28 and 32 hours, coincident with the onset of hemoglobin digestion. To ensure that the growth defect observed was not due to cord blood erythrocyte factors unrelated to HbF, we examined heterozygous A/HPFH RBCs which are similar to adult AA erythrocytes, but with expression of HbF. Parasites in A/HPFH erythrocytes (with ~20-30% HbF), demonstrated a 25% growth reduction in the average number of nuclei at 36hpi, compared to those in adult AA RBCs (Figure 2A and 2B), indicating the growth inhibitory effect of HbF.
Conclusion: Though less striking compared to the severe stalling observed in deoxygenated AS RBCs, growth of P. falciparum 3D7 IG06 in cord blood erythrocytes is clearly delayed compared to growth in adult AA erythrocytes. This growth defect is oxygen independent, evidence that a different mechanism of parasite growth inhibition is involved than that observed in AS RBCs. The consistent growth delay observed in heterozygote A/HPFH confirms that parasite growth deficiency also occurs at lower percentages of HbF than those found in cord blood presumably because α2/γ-β heterodimers are also resistant to digestion by P. falciparum hemoglobinases. Finally, these data suggest that treatment of sickle cell disease by increasing fetal hemoglobin might be safer in malaria zones than would be employment of direct anti-sickling agents.
Hankins:Global Blood Therapeutics: Research Funding; NCQA: Consultancy; bluebird bio: Consultancy; Novartis: Research Funding.
Author notes
Asterisk with author names denotes non-ASH members.
